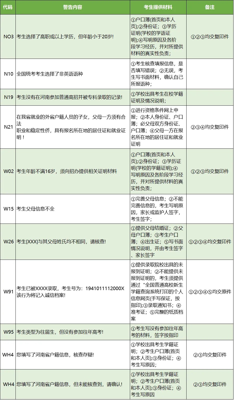
2026河南专升本普通类报名11月17日结束,怎么样?同学们都报过名了吗?是不是已经被搞得汗流浃背了?今天大致汇总下以往比较常见的警告信息的应对处理方法。

.jpg)
注意:出现警告信息后,永远是要第一时间报告给你的辅导员或者学校,这样才最为稳妥!
2026届的学长学姐们正在报名冲刺了,对于大一大二的同学而言,这也正是你们锚定方向、提前规划的最佳时机。升本之战,绝非一朝一夕,真正的胜者,往往赢在起跑线上。
✅政策变化快:近年专升本招生政策持续调整,提前关注才能精准应对;
✅备考周期长:专业知识点琐碎且关联性强,需长期积累;
✅竞争压力大:专升本竞争激烈,提前复习才能稳扎稳打。
如果你对专升本还有疑问,或者想了解更多备考规划,益学专升本校区欢迎你前来咨询参观:
✅面对面咨询:专业老师为你解答专升本政策疑惑
✅学习环境体验:感受沉浸式学习氛围
✅定制学习方案:根据你的专业和目标量身规划
点击联系各分校老师预约参观~提前规划,抢占先机。
远见,是最好的备考策略。让益学专升本从这一刻起,成为你升本路上的规划师与同行者,陪你从看见梦想,到最终抵达。